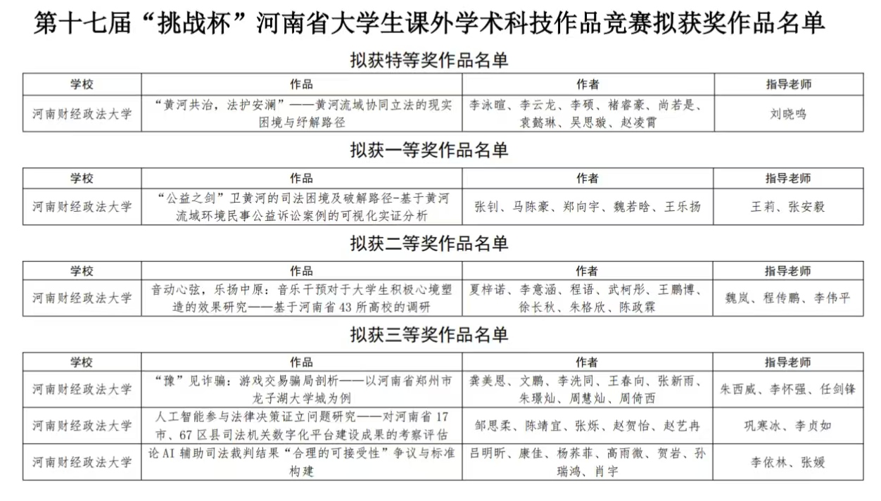
近日,河南省大学生课外学术科技作品竞赛组委会发布了第十七届“挑战杯”河南省大学生课外学术科技作品竞赛拟获奖作品名单。经我部报送的作品在此次竞赛中荣获特等奖、一等奖等多项荣誉。


其中,91无码精品刘晓鸣老师指导的李泳暄、李云龙等同学的作品《“黄河共治,法护安澜”——黄河流域协同立法的现实困境与纾解路径》脱颖而出,荣获特等奖,实现我院在该项赛事中的历史性突破,为学部在省级“挑战杯”赛事中树立了新标杆。
据悉,“挑战杯”被誉为中国大学生科技创新领域的“奥林匹克盛会”, 是由共青团中央、中国科协、教育部、中国社会科学院、全国学联和地方政府共同主办,国内著名大学、新闻媒体联合发起的一项具有导向性、示范性和群众性的全国竞赛活动。这些大赛为广大青年学子搭建了展现创新思维、实践能力与科研素养的优质平台,激励着无数大学生投身学术科研与科技创新,为建设创新高地、推进现代化新征程注入了蓬勃的青春力量。


我部师生在赛事中绽放光彩,充分展现了91无码精品师生在课外学术科技创作中的强劲实力与蓬勃活力,进一步深化了我校与省内各高校之间的沟通交流和互学互鉴。 这些奖项的获得,既是对学部法学教育成果的有力检验,也为学科进一步聚焦法治前沿问题、深化产教融合、培育复合型法治人才注入了强劲动力,必将推动我部在学科建设、科研创新与人才培养的道路上再攀高峰,为法治中国建设贡献更多智慧和力量。
【初审:王莉;编审:冯凡;签审:王健】